2.0 KiB
2.0 KiB
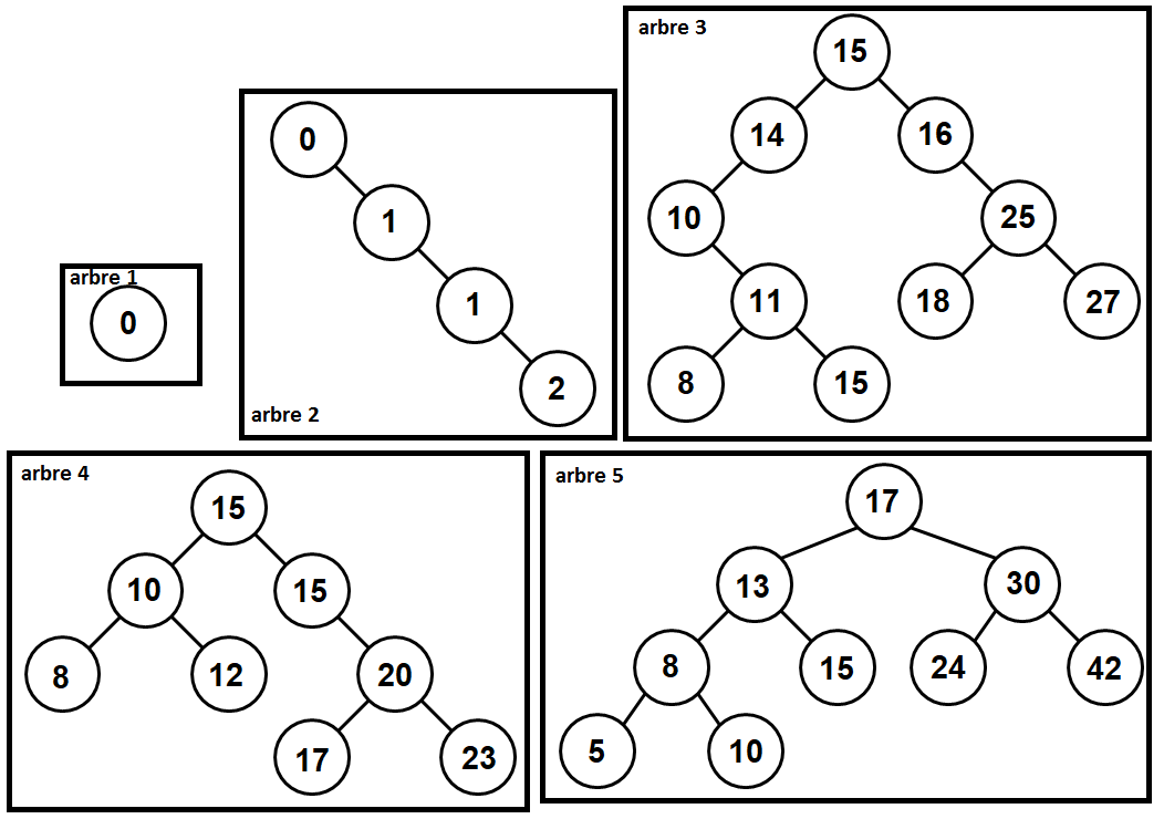
Arbres binaires, arbres binaires de recherche, autres structures arborescentes
Soit les 4 arbres binaires suivant :
Question 1 - Compléter le tableau :
| arbres | taille | hauteur | Profondeur de 4 | profondeur de 5 | profondeur de 6 |
|---|---|---|---|---|---|
| arbre 1 | |||||
| arbre 2 | |||||
| arbre 3 | |||||
| arbre 4 |
Question 2 - En utilisant la classe BinnaryTree du module arbres_binary_tree, donner la définition :
- en plusieurs affectations (plusieurs lignes) de l'arbre ayant pour racine le noeud 4 ;
- en une seule affectation (une ligne) de l'arbre ayant pour racine le noeud 1.
Question 3 - Dessiner les arbres de ces définitions :
vide = BinaryTree()
# Premier arbre : F
A = BinaryTree("A", vide, vide)
E = BinaryTree("E", vide, vide)
I = BinaryTree("I", vide, vide)
B = BinaryTree("B", A, vide)
D = BinaryTree("D", vide, E)
H = BinaryTree("H", vide, I)
C = BinaryTree("C", B, D)
G = BinaryTree("G", vide, H)
F = BinaryTree("F", C, G)
# Deuxième arbre : J
J = BinaryTree("A", BinaryTree("B", vide, BinaryTree("F", vide, vide)), BinaryTree("D", BinaryTree("E", vide, vide), BinaryTree("C", vide, vide)))
Question 4 - Parmi les 5 arbres binaires ci-dessous, lesquels sont des ABR ?



