Files
TermNSI/Arbres/TD.md

1.9 KiB

Arbres binaires, arbres binaires de recherche, autres structures arborescentes

Soit les 4 arbres binaires suivant :

Arbre 1 Arbre 2
Arbre 3 Arbre 4

Question 1 - Compléter le tableau :

arbres taille hauteur Profondeur de 4 profondeur de 5 profondeur de 6
arbre 1
arbre 2
arbre 3
arbre 4

Question 2 - En utilisant la classe BinaryTree du module arbres_binary_tree, donner la définition :

  • en plusieurs affectations (plusieurs lignes) de l'arbre ayant pour racine le noeud 4 ;
  • en une seule affectation (une ligne) de l'arbre ayant pour racine le noeud 1.

arbre binaire

Question 3 - Dessiner les arbres de ces définitions :

vide = BinaryTree()

# Premier arbre : F
A = BinaryTree("A", vide, vide)
E = BinaryTree("E", vide, vide)
I = BinaryTree("I", vide, vide)

B = BinaryTree("B", A, vide)
D = BinaryTree("D", vide, E)
H = BinaryTree("H", vide, I)

C = BinaryTree("C", B, D)
G = BinaryTree("G", vide, H)

F = BinaryTree("F", C, G)

# Deuxième arbre : J
J = BinaryTree("A", BinaryTree("B", vide, BinaryTree("F", vide, vide)), BinaryTree("D", BinaryTree("E", vide, vide), BinaryTree("C", vide, vide)))

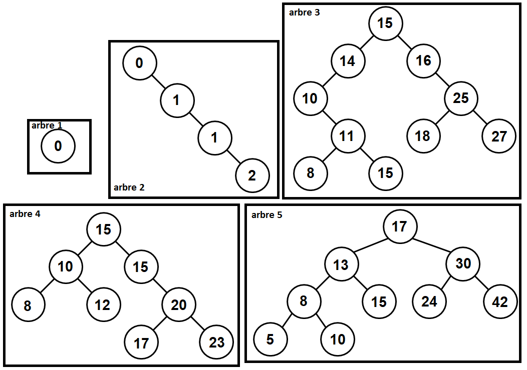
Question 4 - Parmi les 5 arbres binaires ci-dessous, lesquels sont des ABR ?

ABR?